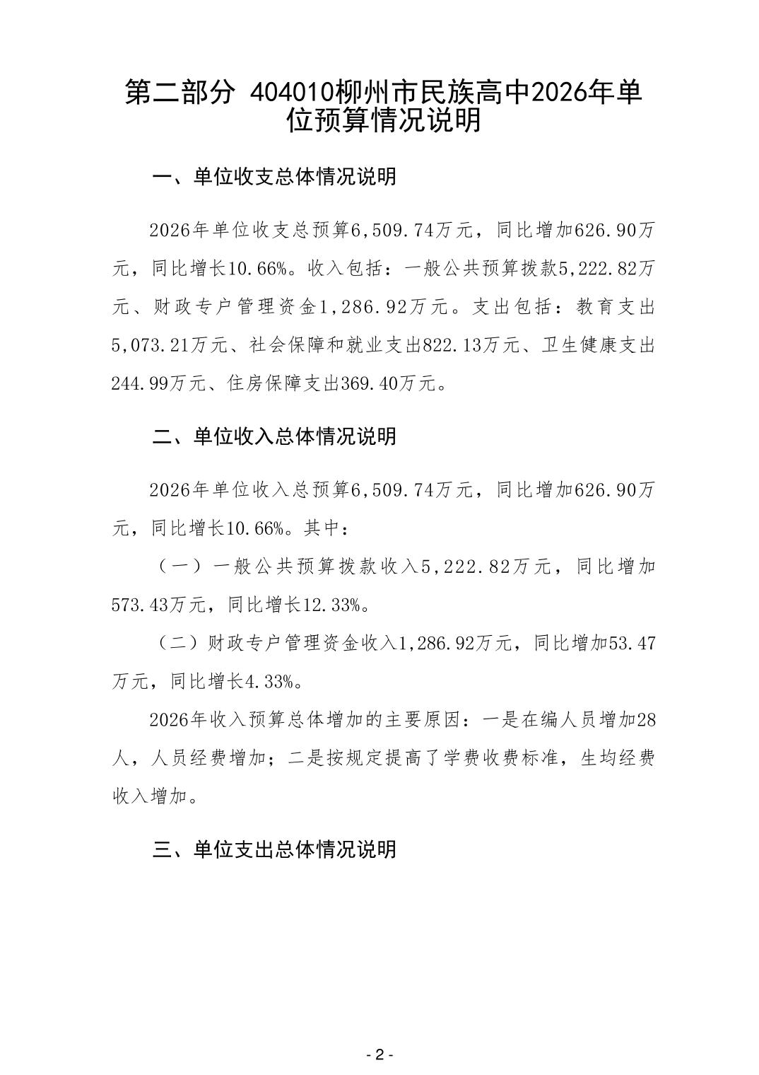
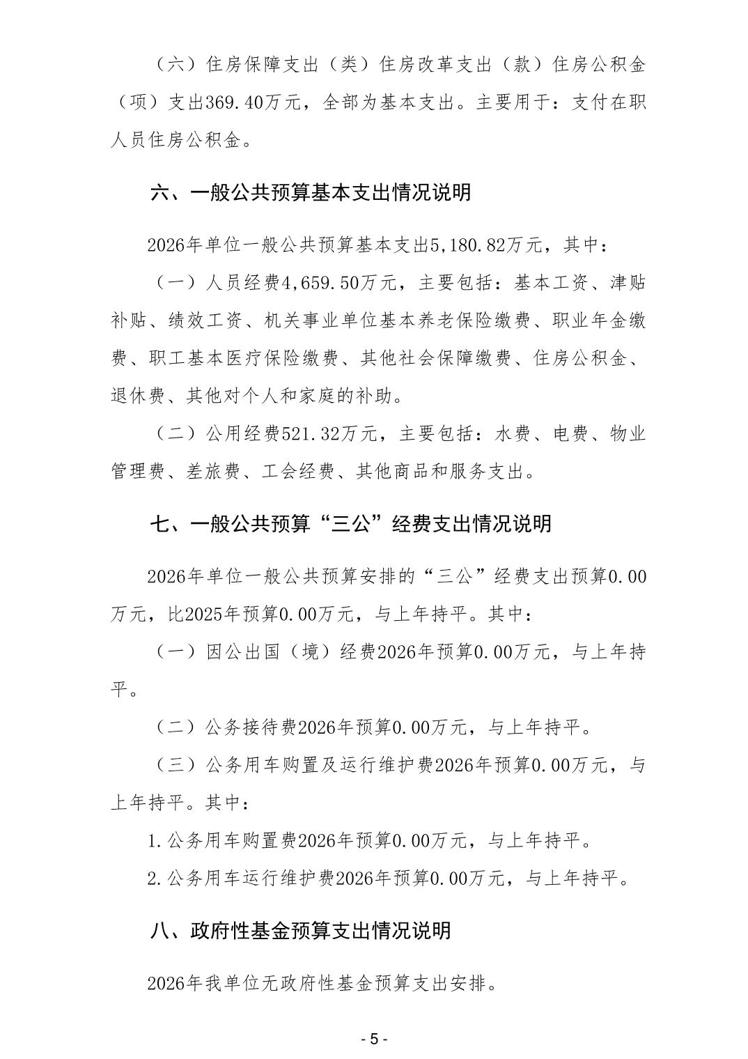
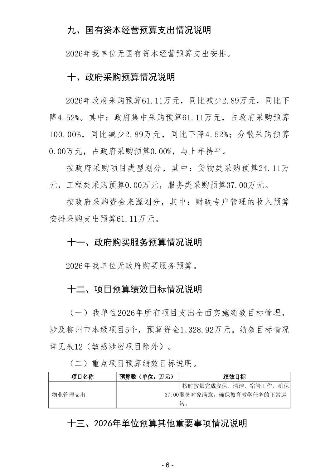
404010柳州市民族高中2026年单位预算公开说明

404010柳州市民族高中2026年单位预算公开说明

信息来源:柳州市民族高中 发布日期:2026-03-31 09:11 【字体:


返回 教育经费使用

首页

走进柳州

信息公开

办事服务

互动回应

数据专题

404010柳州市民族高中2026年单位预算公开说明

信息来源:柳州市民族高中

发布日期: 2026-03-31 09:11

分享至:
×
×