战友快看!广西各地优惠优待项目汇总清单来了~
来源:
广西退役军人  |
发布日期:
2024-03-21 18:05  
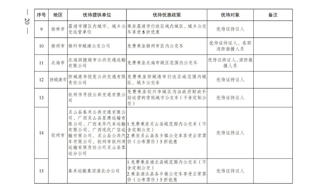
近日,广西壮族自治区退役军人事务厅印发通知,汇总了广西各地优惠优待目录清单,现向社会公布。此外,现役军人、残疾军人凭本人有效证件参观游览广西壮族自治区内的公园、科技馆、博物馆、爱国主义教育基地、风景名胜区、自然保护区等,免收门票,在此优惠优待项目清单中不再特别标注。





















分享本页面至:
微信公众号

